目前市面上大部分音频设备采用了数字式电源及数字式功放。这种产品经医学研究表明长时间听音乐会给人们产生很大心理障碍(比如烦躁感)及听力损伤问题。开关电源它通过高速开关晶体管将输入的电压在时域内切分,从而输出脉动的直流电压。对这个脉动直流电压重新积分可获得电压低于输入电压的稳定的支流电压。通过控制脉冲宽度,就可以控制输出电压。开关晶体管工作于开关状态,其上有电压时无电流,有电流时无电压,电压和电流的积保持为0,因此理论上开关管担负了电压转换的作用但其自身并不消耗功率。这使得开关电源效率高达90%以上。由此可见开关电源工作的开关方式,其获取能量是突变的,所以会产生高频电磁辐射影响周边设备及对电网产生干扰,这样一来开关电源的声底就不够纯净。从而造成对人们的听力损伤与心理障碍。而传统线性稳压电源则没有射频干扰这个弊端。因此功率放大器若要获得优异的音质还须考虑使用线性稳压电源。基于这个原因促使我们想构建一款高性能Hi-Fi功放专用线性稳压电源以适合广大对线性电源喜爱的人们及“Realtek 无线 + ST 功放”的应用场景。
下面讲述的是一款高性能DIY单轨线性稳压电源PSU)的设计制作。该电路具有低噪声、大电流、出色的线路/负载调节、宽带宽和稳定性特性。 非常适合 DIY 立体声耳机放大器、前置放大器、DAC、网络媒体播放器和其他需要单轨稳压PSU的应用。该电路使用所有分立元件(无集成电路),并采用大电流 MOSFET 作为输出“通过”器件。电路设计以及印刷电路板布局是PADS,可开源给用户使用的。它被设计成相对容易构建,但不推荐作为初学者的首次项目。要获得空白印刷电路板和一些相关部件,后续可访问大大邦商城。具体的物料请参阅BOM Lists部分。在尝试构建PSU之前,请务必完全理解所有内容,否则请考虑让更有经验的人为您构建线性稳压放大器,或者构建一个更简单的项目。该项目主要以 PSU 板为中心。要构建一个工作电源,因此还需要一个电源变压器、IEC 电源输入插座、电源开关,以及一个外壳机箱来容纳电路板。 由于变压器的存在,此类PSU系统的效率往往只有60%(可以简单的看作输出功率与输入功率之比)。另外开关电源因其电压反馈信号通道过长和控制电路复杂,其瞬态提供大电流的能力(瞬态特性)不如传统线性稳压电源。而瞬态响应特性却是区别音频功率放大器优劣的重要特性指标,以下是组装好的PSU 电路板:
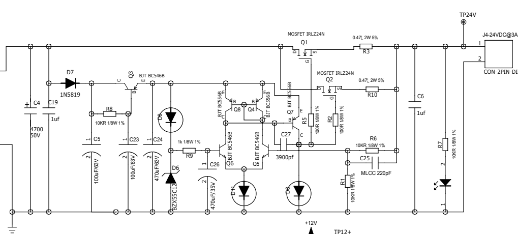
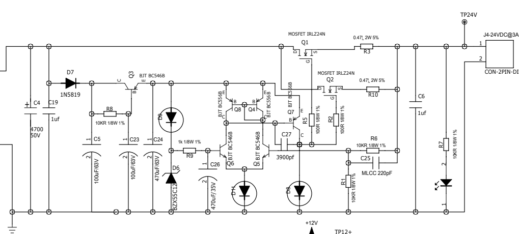
来自电源变压器次级的交流输入由分立的快速恢复二极管 D4、D5、D12、D13 进行全波整流,并由电容器 C4 进行平滑处理。每个二极管都由一个缓冲电容器 C7、C21-C22 旁路以降低噪声。整流后的 DC 然后馈入电压调节器部分。该稳压器由一组分立器件实现的等效高电流输出运算放大器组成,用作误差放大器。 Q5 和 Q6 形成一个经典的差分长尾对 (LTP),由电流镜像电路(Q4、Q8)加载以增加开环增益。因为增加的全局反馈将有助于保持低输出阻抗并提高整体稳定性。通过 LTP 的电流由电流源D11 控制。Q7 是 VAS 级,由电流源D8 加载,并由电容器 C27 补偿。两个18A功率MOSFET Q1和Q2并联,作为输出“通过”晶体管。两个设备的并联分开了散热,并确保它们在严重的过流条件下不会失效。这消除了对限流电路的需求。只需要一个合适尺寸的交流电源保险丝来保护电源变压器和其他组件免受损坏。
该电源的最大电流容量基本上仅受变压器、整流器和 MOSFET 的散热量(当然还有交流电源保险丝)的限制。误差放大器作为同相放大器工作。该放大器的输入由齐纳二极管 D6提供的直流参考电压供电。齐纳电流来自电流源 D9。由 R9 和 C26(转换频率为 1.6Hz)形成的 RC 滤波器有效地消除了任何齐纳噪声。然后误差放大器将参考电压乘以所需的输出电压。输出电压由 D6 的齐纳电压和误差放大器的增益设置决定(并且可以通过改变 R6的值来改变)。电压基准和误差放大器(输出 MOSFET 除外)通过由 Q3、R8 和 C23 形成的电容倍增器获得电源电压。这与额外的电容器 C24 和电流源的使用一起,显着提高了 PSRR(电源抑制比)以改善线 有助于防止在高负载电流期间增加的预调节电压纹波影响电容倍增器的性能。
本PSU版能提供四组直流输出接线端子,其中主电源设计有用于“开机”指示灯的LED电路。即使没有任何连接到输出,LED 也会为稳压器(从 V+ 到 V-)提供较小的标称负载。它还有助于在电源关闭后缓慢地对轨道电容器放电。
为了保证正确的输出,我们采用业内著名的电路仿真软件TINA-TI进行简单的模拟电路的各种输出参数以保证电路的正确性及可靠性(仿真软件采用TINA-TI,仿真模型基于TINA-TI的自带库。仿线℃下全典型模型),以下是输出的电路参数图示:
电路板设计采用PADS Layout工具,PCB打样采用优质 FR-4 玻璃环氧树脂制成,双层镀通孔以及丝印和阻焊层。 铜层为 2 盎司重载结构,可实现低阻抗。 下图说明了一些重要的电路板尺寸。 当您在机箱外壳上工作时,可以将其用作参考。电路板设计完成如下:
下面说明了为 24VDC 输出配置的 PSU。请参阅下面有关其他输出电压的详细信息。另请参阅板和散热器部分以了解散热器注意事项。有关特定零件建议和选项,请参阅以下部分。也可从 大大邦商店购买,零件数量说明见附件BOM清单.
1), 误差放大器的电压增益由 R6 和 R1 的比率决定。该增益乘以 D6 齐纳二极管电压,决定了稳压器的输出电压。增益由以下公式计算:
当R6和R1均为10KΩ时,增益为2。D6为18V齐纳二极管,则输出电压为24V。请不要更改 R6 的值,因为它与 C25 形成了一个 RC 时间常数,从而形成了误差放大器的高频响应。这些值经过仔细调整,以在保持稳定性的同时提供扩展的带宽。
3), R7 是 LED 的限流电阻。这些电阻器的最佳值取决于您选择的 LED。使用这个在线 LED 电阻值计算器来确定您的 R7 应该是什么值。根据电阻器的值及其两端的压降,您应该注意使用额定功率足够高的电阻器。实际功耗由下式计算:
例如,如果使用10KΩ的电阻,压降为28V,则功耗约为0.08W。在这种情况下,一个 1/8W 或 1/4W 的电阻器就可以正常工作。电阻器的类型并不重要,只要合适即可。
不要用其他类型的晶体管和 MOSFET 代替。补偿电容器的值已针对指定器件的最佳性能进行了调整。更改为其他类型可能会降低性能或导致不稳定。
不要将 MOSFET 安装在远程散热器上。从电路板到 MOSFET 的附加布线可能会导致振荡。
支持单次级、双次级和中心抽头次级变压器。为了最小的杂散磁场,推荐使用环形类型。下表列出了针对各种输出直流电压的变压器次级建议。
对于其他输出电压,该 PSU 的一个经验法则是,在负载下,传输 MOSFET 两端应保持大约 7V 的压降。这允许 MOSFET 的 2V Vgs 加上大约 5V 的裕量以允许线V 输出为例,预稳压电压应为 31V。考虑到整流二极管两端的电压降,该数字高达 33V。变压器电压应该是整流后的直流电压的0.707倍,所以33V * 0.707 ~= 23V。因此,24V 或双 12V 变压器应该可以正常工作。
变压器的适当 VA 额定值取决于预期负载。 Realtek蓝牙无线+ST 的耳机放大器的推荐变压器额定值为 15VA 或 25VA。对于 PPA 耳机放大器,一个 15VA 的变压器就足够了。
请务必使用为您选择的散热器提供足够内部间隙的外壳。如果您的散热器不在机箱外部(暴露的散热片),那么您应该在机箱中切割通风槽(如果尚未配备)以确保正常冷却。
用于电源开/关的 SPST 拨动开关、拨片或旋转开关(如果 IEC 插座没有集成开关)
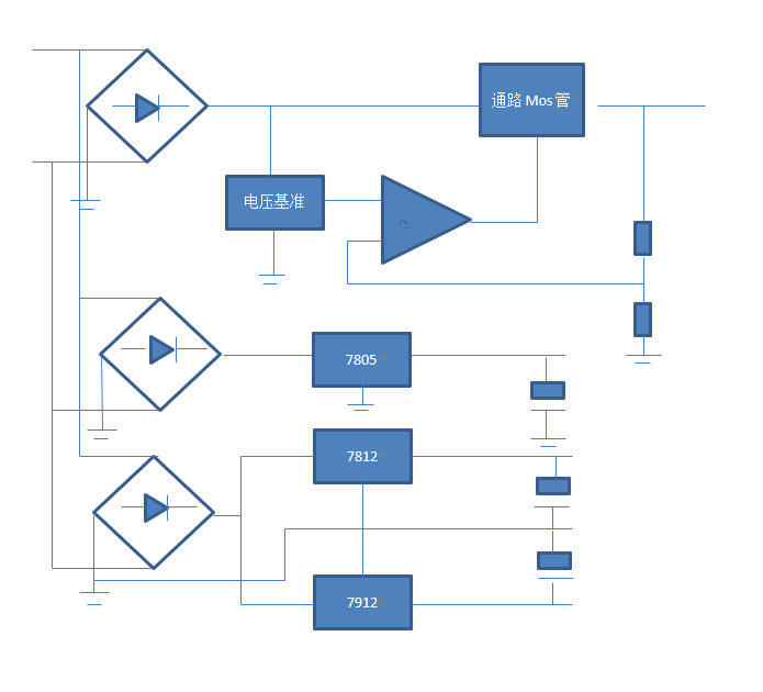
1,新型的一种将内部基准源和误差放大器融为一体的分立式电路。 2,成本低廉可靠。
大联大诠鼎集团推出基于Innoscience产品的2KW PSU服务器电源方案
上一篇:美国院士研发10分钟锂电快充技术:2000次寿命、2年内有望商用
下一篇:友尚新推采用安森美NCP1345搭配氮化镓系统的65瓦PD电源方案_大幅精简线路与提高功率密度

